
Digital tool for nutritionists
About
We designed a tool to support the work of nutritionists, with the goal of optimizing patient management and simplifying the creation of personalized meal plans.
Through a user-centered approach, we developed a system that guides nutritionists in collecting anamnesis data, automates parts of the plan creation process, and integrates smart notifications and reminders to improve workflow organization.
The main objective was to reduce operational time, enhance efficiency, allow full customization of meal plans, and ultimately offer a smoother and more structured digital experience in daily practice.
What we did
UX Design · Develop · MVP
Problem
In the daily work of a nutritionist, managing multiple patients can become complex and time-consuming—especially during data collection and personalized meal planning.
The current workflow, based on non-integrated tools such as spreadsheets, notes, and scattered files, tends to be:
- Long and repetitive
- Prone to errors or omissions
- Inefficient in managing priorities (e.g., pending plans, follow-ups, upcoming visits)
- Not fully personalized




Discovery
The project began with a discovery workshop alongside the nutritionist, aimed at gathering insights, constraints, and requirements for defining the product. From this analysis phase, we structured the workflow by defining:
- A Journey Map, representing the nutritionist’s entire process—from preparation to post-visit management
- User Stories, to describe product functionalities
- User Flows, to map the key steps within the platform


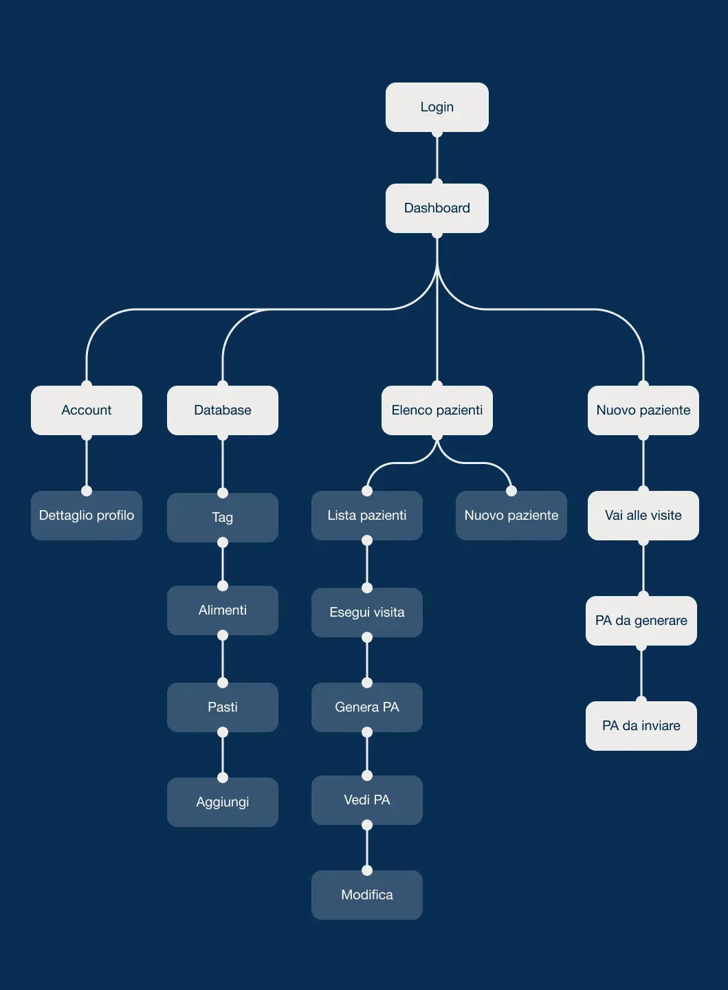
Solution
To approach the project effectively, we decided to develop an MVP (Minimum Viable Product) in order to quickly validate the idea and assess whether the tool truly met the professional’s needs.
The priority was to invest in core functionalities rather than aesthetics, focusing on user experience and operational efficiency.
As an internal tool, we chose to rely on Ant Design, a ready-made and flexible design system that allowed us to reduce design and development time while maintaining a consistent and usable interface.
From a technical standpoint, the project was developed using Supabase as the backend solution a platform that enables fast, scalable product development and secure patient data management.
For the frontend, we used Next.js and React-pdf.
These choices allowed us to rapidly prototype and test the product, validating main workflows and collecting tangible feedback for future iterations.


Rule Management
Enables the definition of rules that guide meal plan creation, setting inclusions, exclusions, and consumption frequencies based on data gathered during anamnesis.


Meal Plan Generation
Based on the collected data and defined rules, the system automatically generates a personalized meal plan. The nutritionist can edit it at any time shuffle meals, adjust quantities, or add notes with automatic updates to nutritional values.
Database
Allows the creation and management of Tags, Foods, Meals, and Notes, offering a high level of customization and adaptability to the professional’s preferences and workflow.
Plan Export and Delivery
Provides a PDF preview of the meal plan and enables direct sending to the patient, simplifying sharing and improving communication.
Next project
Skillpilot

